🚅Perps Protocol Mechanics
Perps are currently unavailable during our transition to RWA trading. For timelines and details, please visit our blog.
The Monday Trade Perps Engine
The Monday Trade Perps Engine represents a next-generation derivatives market infrastructure built around a permissionless onchain orderbook. Evolving beyond traditional AMM-based models, it enables active market making through deterministic, transparent, and fully on-chain mechanisms designed for perpetual futures and other derivative products—while maintaining the flexibility to support passive liquidity provision for long-tail assets.
Active Liquidity Through Orderbook Market Making
At its core, the Monday Trade Perps Engine provides a framework for professional-grade market making directly on-chain. Instead of relying on algorithmic bonding curves or pooled liquidity, the system allows makers to place native limit orders at discrete price points, which execute atomically once matched—delivering the same precision and control as centralized exchange orderbooks.
This architecture empowers both algorithmic and manual market makers to actively manage exposure and deploy capital dynamically. By combining transparent settlement with composable smart contracts, the Monday Trade Perps Engine establishes a trustless environment for sophisticated trading strategies. Unlike hybrid or off-chain matching systems, all matching and settlement occur on-chain, eliminating centralized intermediaries and potential “backdoors.” The result is a transparent, auditable, and censorship-resistant market layer that combines the speed of modern matching engines with the integrity of decentralized execution.
Unified Liquidity Model
The Monday Trade Perps Engine unifies concentrated liquidity and limit orders within a single on-chain framework. In smart contract terms, two primary entities—Range and Order—represent the liquidity and resting orders available at each price point.
When multiple Range positions cover the same price, their liquidity (expressed as √k) is aggregated to define effective market depth.
At that same price point, all Orders—discrete maker limit orders—are summed to accommodate taker demand.
Orders are always executed before any Range liquidity is consumed, ensuring maker-defined pricing takes precedence in the trade-matching process.
Each price point is represented by a Pearl, a data structure that stores both Range and Order information. Pearls are indexed by price and together form the unified liquidity layer of the protocol. Conceptually, the Monday Trade Perps Engine can be viewed as a network of Pearls—each one a composable liquidity node—connected by a deterministic pricing function that governs market transitions.
This Pearl-based design also enables the protocol’s asynchronous order logic, which greatly simplifies the taker-side experience: takers can trade up to their desired size without managing multiple order books or liquidity pools. Gas costs scale linearly with price impact (i.e., the number of ticks crossed), ensuring cost-efficiency and predictable transaction behavior.
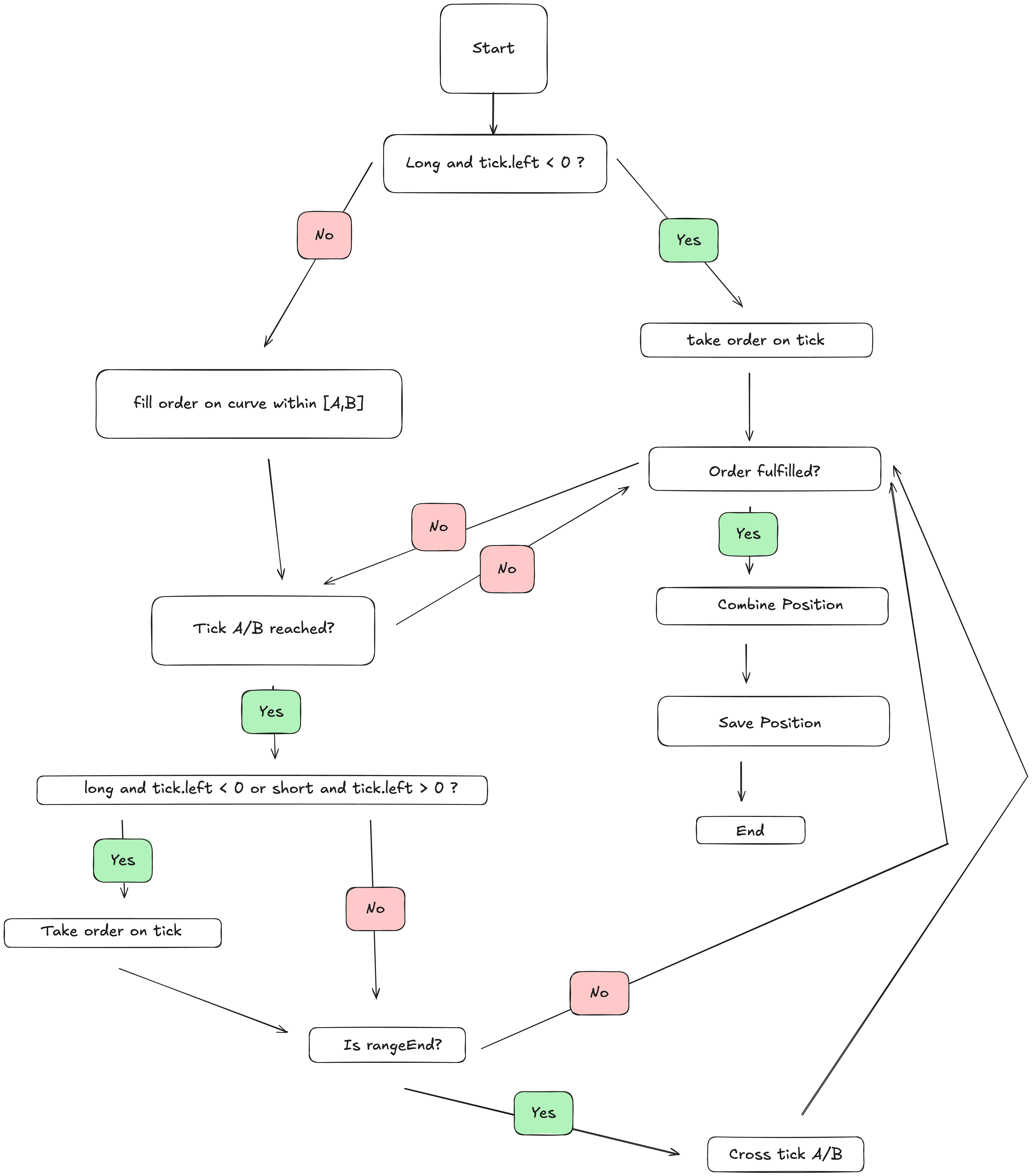
Trade Execution Process
For a trade of size S₀, the unified liquidity consumption process proceeds as follows:
Check active limit orders within the Pearl at the current price P₀.
If unfilled orders exist, consume them until the trade is satisfied or the limit volume is exhausted.
If the trade size S₀ is completely filled, terminate. (The current price remains unchanged.)
Otherwise, continue to step 2 with remaining size S₁.
Locate the next Pearl at the subsequent price P₁.
Execute the remaining trade size S₁ across the liquidity connecting P₀ and P₁.
If fully filled, terminate. (The current price updates to reflect the impact.)
If not, update the price to P₁ and repeat from step 1 with residual size S₂.

This sequential logic ensures that maker orders are prioritized, execution remains atomic, and pricing evolves continuously across ticks, resulting in a predictable and gas-efficient trading process.
Atomic Execution and Market Synchronization
The unified architecture guarantees atomic trade settlement—each transaction executes in full or not at all. By integrating both order placement and liquidity management within the same system, the Monday Trade Perps Engine eliminates the fragmentation and desynchronization issues common in hybrid or off-chain systems.
This model benefits all participants:
Takers receive immediate and predictable fills.
Makers maintain full transparency into their open interest, filled orders, and execution states.
The network achieves deterministic consistency across every trade.
Last updated

